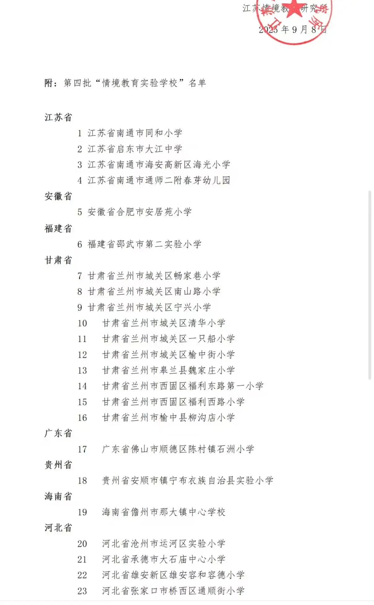
近日,从江苏情境教育研究所获悉,第四批“情境教育实验学校”名单正式公布。在全国34所入选学校中,河北省沧州市运河区实验小学、承德市大石庙中心小学、张家口市桥西区通顺街小学三所学校成功入选,标志着河北省在情境教育实践与推广方面取得重要进展。

这一成果得益于沧州师范学院“国培计划2024”小学校长能力提升培训项目的桥梁作用。在今年5月份,多位河北校长赴南通参加沧州师范学院组织的“国培计划2024”小学校长能力提升省外研修活动,深入情境教育的发源地——南通师范学校第二附属小学和情境教育实验校——南通紫琅一小进行实地学习与交流。南通之行令校长们深受启发,返岗后积极组织学校领导班子研讨南通经验,一致认同“情境教育”在推动教学改革、促进儿童全面成长方面的重要价值,并踊跃申报实验学校。

江苏情境教育研究所成立于2016年,依托首届基础教育国家级教学成果特等奖“情境教育实践探索与理论研究”,致力于在全国范围内推广情境教育理念与实践。2019年,“重视情境教学”被写入《中共中央 国务院 关于深化教育教学改革全面提高义务教育质量的意见》,进一步推动了情境教育的发展。截至目前,全国已分四批共遴选超过百所情境教育实验学校。


在河北省教育厅和省继教中心的指导下,沧州师范学院党委高度重视国培的社会效益,在培训实施过程中一直坚持“立足河北、放眼全国”的理念,深知区域间教育理念、教学模式的差异既是挑战,更是互补共进的机遇。江苏作为全国基础教育改革的“先行者”,在核心素养导向的课程改革、智慧教育应用、校本教研体系构建等方面积累了丰富经验。在2024年度国培的校长能力提升培训中,沧州师范学院组织全省100名骨干校长到江苏南通进行省外跟岗培训。正如参训校长承德市大石庙中心小学校长李春明所说,“感谢沧州师范学院国培办公室搭建平台,组织大家到南通学习,同时为我们提供宝贵的申报此次情境教育实验学校机会,情境教育将为我们学校注入了新的活力!”



未来,沧州师范学院将继续发挥“国培计划”的示范引领作用,精准设计培训方案,助力河北省基础教育高质量发展,为教育强国建设贡献师院力量。